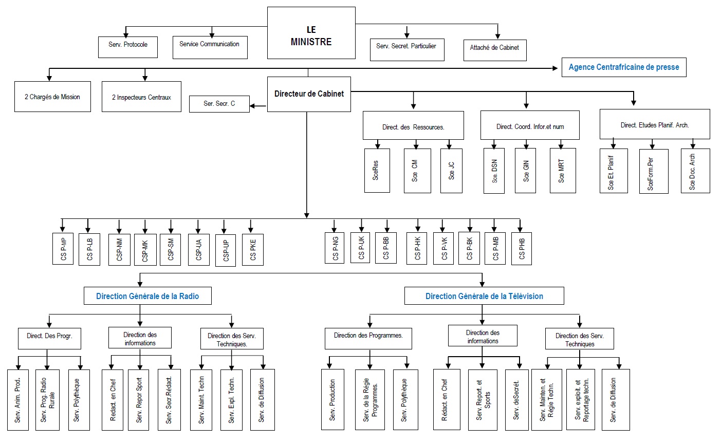
SCHÉMA DE L’ORGANIGRAMME DU MINISTERE DE LA COMMUNICATION ET DE L’INFORMATION

 

Retour en haut